
Asbestos in buildings training
The NZ Health and Safety Professionals Group were keen for us to share our Asbestos in Buildings Training with the New Zealand construction industry – here it is!
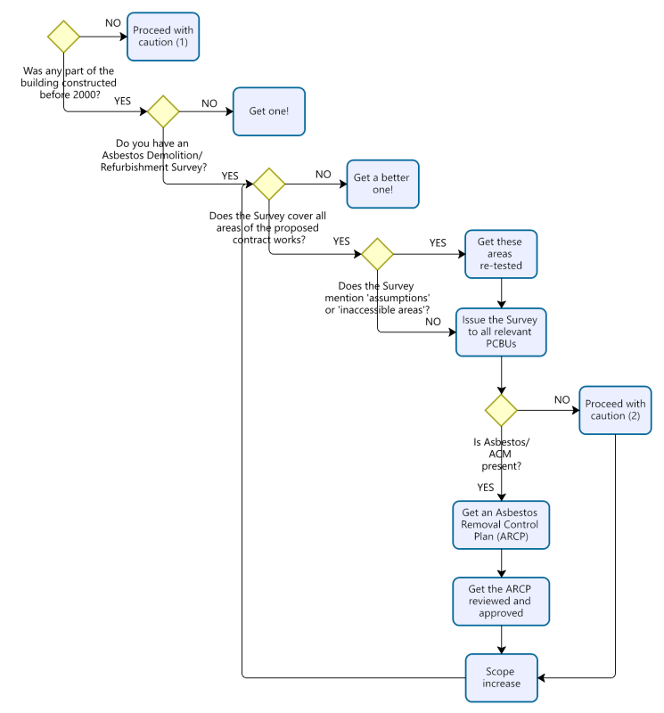
One of our Critical Risks is to Asbestos, identifying and managing a common but potentially hazardous building material. We noticed a trend around asbestos-related works, so we surveyed all our teams working in buildings constructed before the year 2000, asking whether they had an Asbestos Demolition / Refurbishment Survey, whether it covered the entire scope, and whether they had issued it to their demolition subcontractor.
We identified common themes relating to asbestos and:
- Added a sub-process for asbestos identification on our projects
- Updated our Essential Checklist – Asbestos
- Developed training to explain how to fulfil our obligations around asbestos/ACM in existing buildings throughout the pre-construction and construction process
Our asbestos in buildings training covers:
- Types of asbestos and likely locations
- Types of asbestos survey and when they’re required
- Determining the survey accuracy and alignment with our scope of works
- The Asbestos Assessor role and our expectations as the Main Contractor
- Consult, coordinate and cooperate (Main Contractor, Asbestos Assessor, Asbestos Removalist)
- Consult, coordinate and cooperate (Naylor Love, other Subcontractors and Key Stakeholders)
- Requirements for Class A and Class B licence holders
We delivered this training in person to all our tendering and operational teams at the end of 2022, giving them the resources to protect the health and safety of their colleagues and communities throughout New Zealand.
We’ve also made our In-Ground Services Training available for download. Please keep an eye on our Health & Safety page and LinkedIn as we look to enhance the way we share our learnings across the industry.
The fine print:
This presentation is provided “as-is” and is to be used at your own risk. Some aspects of the content may relate to Naylor Love’s internal expectations which may exceed standard requirements, e.g., surveyor engagement and peer reviews. No warranties as to performance, fitness for a particular purpose, or any other warranties whether expressed or implied are provided. Naylor Love does not accept responsibility of any kind to any third parties who make use of the contents of the presentation.






